考研容易调剂的学校-中国研招网官网入口开云体育 开云平台2023-10-19 22:38:17
由广东研究生考试网考试快讯栏目由提供,更多关于考研容易调剂的学校,中国研招网官网入口,广东研究生考试快讯的内容,请关注广东研究生考试频道广东人事考试网!开云体育 kaiyun.com 官网入口
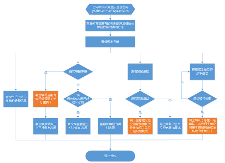
春姑娘来到了庭院,开云体育 kaiyun.com 官网入口也来到了我们期盼2022年考研调剂的小伙伴身边啦!2022年全国硕士研究生招生网上调剂意向采集系统于3月31日开通, 2022年研究生考试调剂入口在4月6日开通,大家冲冲冲。

2022全国硕士研究生考试调剂入口开通在即,考研2022复试也即将到来,中国医科大研究生招生信息网整理了一些考研复试备考技巧,各位考生可进行参考,为接下来的复试准备更充裕的弹药呀。
复试时间有限,录取名额有限,意味着我们需要在短时间内快速展示出自己的长处来获得考官的认可。但很多同学希望回答问题时呈现丰富的内容,所以准备答案多是信息的罗列和堆叠。一般而言,复试口语每个问题的回答时间最好控制在2分钟之内,文本字数在200词以内,因此答案必须亮点突出,逻辑清晰。以“自我介绍”为例,在简单介绍自己的姓名、本科院校和专业之后,应该快速切入学习、实践或性格等其中1-2个方面并结合具体事例展开。例如,“学霸型”考生可以从成绩、奖项、专业比赛和活动等角度选择2-3个阐述,“实践型”考生可以从社团、社会实践、校园活动等角度出发。不同内容之间注意使用逻辑关系词如“首先”“其次”“此外”等进行衔接。

第四类会对你的专业素质进行考察,包括你的学业情况、科研经历、毕业论文以及专业知识。
的全部内容,更多关于考研容易调剂的学校,中国研招网官网入口,广东研究生考试快讯信息敬请加入广东研究生考试群开云 开云体育开云 开云体育


