-
- 2023-09-22
- Kaiyun 开云体育上诉人潮广按揭服务(广州)有限责任公司
本院受理的上诉人潮广按揭服务(广州)有限责任公司与被上诉人王铁梅、原审第三人广州浩瀚信息咨询有限公司、欧汉强委托合同纠纷一案,已经审理终结。开云体育 kaiyun.com 官网入口开云体育 kaiyun.com 官网入...Read More -
- 2023-09-22
- 老年人如Kaiyun 开云体育何守好‘钱袋子’ 乐享幸福晚年
2023年9月,为切实提升社会公众素养,有效防范化解风险,监管总局、中国人民银行、中国证监会、国家网信办联合开展“消费者权益保护教育宣传月”活动,切实宣传知识,保护广大消费者的财产安全,营造和谐健康环境。 今年,梅赛...Read More -
- 2023-09-22
- 软件和信息服务Kaiyun 开云体育业网
2017年12月12日,由工业和信息化部、北京市人民政府共同指导的首届中国网络安全产业高峰论坛在北京举办。会上,Kaiyun 开云中国工程院院士倪光南发表题为《构建安全可控的信息技术体系》主题演讲。他表示,构建安全可控...Read More -
- 2023-09-22
- 开云体育 开云官网搬家那天为了面子准备的家居用品不光不好用放
开云 开云体育官网开云 开云体育官网开云体育 kaiyun.com 官网入口开云体育 kaiyun.com 官网入口开云体育 kaiyun.com 官网入口近日有关于中国信息网的话题受到了许多网友们的关注,大多数网友都...Read More -
- 2023-09-22
- 开云APP 开云官网入口山东考研成绩查询入口_中国研招网官网
开云 开云体育官网开云 开云体育官网由广东研究生考试网考试快讯栏目由提供,更多关于山东考研成绩查询入口,中国研招网官网入口,广东研究生考试快讯的内容,请关注广东研究生考试频道广东人事考试网! 从高校来看,复旦大学,浙...Read More -
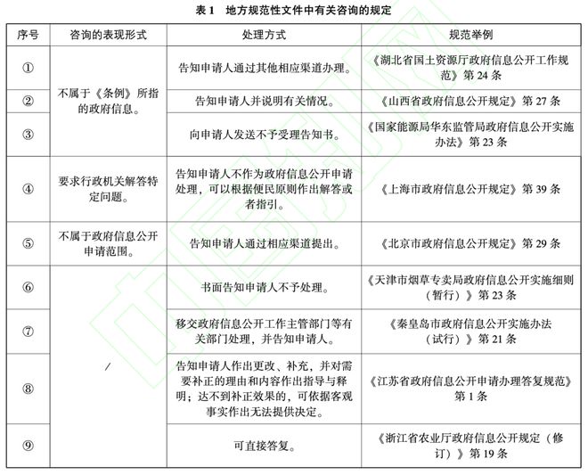
- 2023-09-22
- Kaiyun 开云体育沈广明‖ 政府信息公开申请中的咨询认定
Kaiyun 开云Kaiyun 开云政府信息公开申请中的咨询是一项尚未被《政府信息公开条例》明确的例外事由。各地方规范对咨询的认识并不统一,对如何处理咨询存在分歧。通过分析最高人民法院公报案例“孙长荣案”可知,当事人向...Read More


